ข้ามไปยังเนื้อหา
งานบริการและสวัดิการนักศึกษา
เมนูและวิดเจ็ต
หน้าแรก
งานกองทุนให้กู้ยืมเพื่อการศึกษา กยศ.
ระบบ ISL
ข่าวกองทุนให้กู้ยืมเพื่อการศึกษา
ระเบียบและประกาศสำหรับการให้กู้ยืม
ประกาศมหาวิทยาลัยราชภัฏอุดรธานี เรื่อง กำหนดการให้กู้ยืมเงินกองทุนเงินให้กู้ยืมเพื่อการศึกษา ประจำปีการศึกษา 2567
ประกาศมหาวิทยาลัยราชภัฏอุดรธานี เรื่อง กำหนดการให้กู้ยืมเงินกองทุนเงินให้กู้ยืมเพื่อการศึกษา ประจำปีการศึกษา 2566
ประกาศมหาวิทยาลัยราชภัฏอุดรธานี เรื่อง กำหนดการให้กู้ยืมเงินกองทุนเงินให้กู้ยืมเพื่อการศึกษา ประจำปีการศึกษา 2565
งานทุนการศึกษา
งานแนะแนวสนเทศและบริการอาชีพ
งานบริการสุขภาพและปฐมพยาบาล
งานทุนสวัสดิการและสวัสดิภาพนักศึกษา
งานศูนย์ให้คำปรึกษา UDRU Care+
บริการของ UDRU CARE+
คัดกรองสุขภาพจิต
นัดหมายขอรับคำปรึกษา
ขอรับบริการผ่านแชท Line
ผู้ให้คำปรึกษา
โครงสร้างศูนย์ให้คำปรึกษา
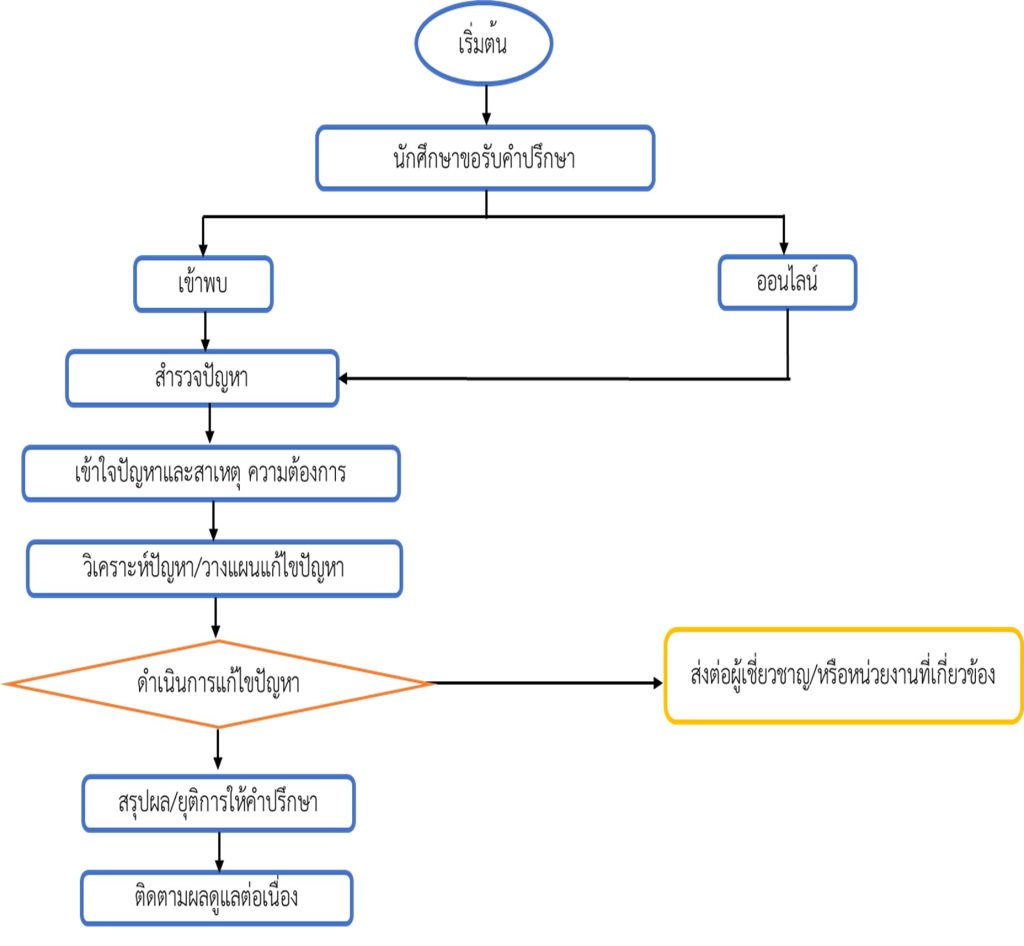
ขั้นตอนการบริการให้คำปรึกษา
คู่มือการบริการ
กิจกรรมของศูนย์ UDRU CARE+
ช่องทางการติดต่อขอรับบริการ
บทความ
รายงานผู้ขอใช้บริการ
งานหอพักนักศึกษา
ประเภทห้องพัก ราคา
บริการในหอพัก
เกี่ยวกับหอพัก
ประกาศประชาสัมพันธ์
ข่าวกิจกรรม
ขั้นตอนการบริการให้คำปรึกษา
แนะแนวเรื่อง
ก่อนหน้า
เรื่องก่อนหน้า:
ระดับความเครียด ต้องเช็คให้ชัวร์
ต่อไป
เรื่องต่อไป:
โครงสร้างศูนย์ให้คำปรึกษา